欢迎来到信用中国(吉林桦甸)
登录
注册
退出
信用记录
站内文章
信用信息查询
../../../xyfw/xycx/
../../../wzsy/znwzcx/
首 页
信用动态
政策法规
信用公示
信用服务
个人信用
行业信用
诚信文化
资料下载
首页
>
特色栏目
>
资料下载
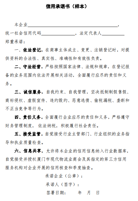
企业信用承诺书模板
2022-03-02
|
来源: 信用中国(吉林)
|
专栏:
资料下载
|
浏览量:
801997